Notionを「生活OS」にする試み NLOS v1.0
2026-02-15

はじめに
この記事では、Notionを「生活OS」として運用したいと思って私が考えたフレームワーク「NLOS(Notion Life Operating System)」の全体像を紹介します。
Notionをそこそこ使いこなしているけど、「もっと体系的に活用したい」「情報の流れにルールが欲しい」と感じている人に向けた内容です。
なぜ「生活OS」を作ろうと思ったか
Notionはそれなりに長く使用していたので機能としては十分に活用できていました。ただ、もっと明確にフレームワーク的に運用ができたら更に楽になるのではないか、そこに頭を使わなくて良くなるのではないかと思いました。
たとえば、ふと思いついたアイデアをNotionにメモしたとして、その後どうするか。タスクにするのか、放置するのか、あとで見返すのか。そのルールが曖昧だから、書いたきり見返さないメモが増えていったりします。
YouTubeでNotion活用系の動画を見ているうちにGTD(Getting Things Done)という手法を知って、「まずキャプチャして、あとから振り分ける」という処理フローの考え方に惹かれました。ただ、GTDをそのまま実践するのではなく、自分のNotionの使い方に合ったフレームワークを作りたかった。
そこで大枠を自分で考えたあとChatGPTと壁打ちしながら、「Notionを生活全体のOSとして使う」フレームワークとして形にしました。
NLOSの全体設計
コアDB構成
NLOSは5つのデータベースで構成されています。
| DB | 役割 |
|---|---|
| Notes | すべての入口。メモ、設計、記録などを保管する |
| Task | 課題・成果の管理単位。工数見積、状態管理、期間管理を持つ |
| Todo | 「今日・明日やること」の短期実行枠。カレンダー連携の正本 |
| Project | 複数のTaskを束ねる成果の器(任意) |
| Journal | 生活ログ。日記や振り返り |
ポイントは、NotesとTaskが双方向リレーションで繋がっていること。Taskを進める中で生まれたメモや設計はNotesに記録し、そのNotesからTaskへリンクが貼られる。あとから「このTaskの時に何を考えていたか」を辿れるので、情報が散らばりません。

タグ体系
Notesの状態管理にはタグを使います。タグは2種類あります。
状態タグ(必須) ― ノートが今どのフェーズにいるかを示す
- inbox:未処理。キャプチャした直後の状態
- seed:Task/Todoに振り分け済み。起点ノートとして保持
- hold:保留。今すぐ行動しないが、捨てるには惜しいもの
- archive:不要/終了。保管のみ
内容タグ(作業用) ― ノートの中身の性質を示す
- memo:短いメモ、途中経過、作業ログ
- document:設計・仕様・結論など、参照価値が高いもの
この2層構造がNLOSのタグ体系のミソです。状態タグで「今どうすべきか」がわかり、内容タグで「何が書いてあるか」がわかる。
もう一つ大事なルールとして、通常のNotesビューからはseedとarchiveを非表示にしています。seedは「必要なときだけ参照する」ストックなので、普段は目に入らなくていい。これで作業中のノートだけが見える状態を保てます。
NLOS Loop ― 情報の流れ
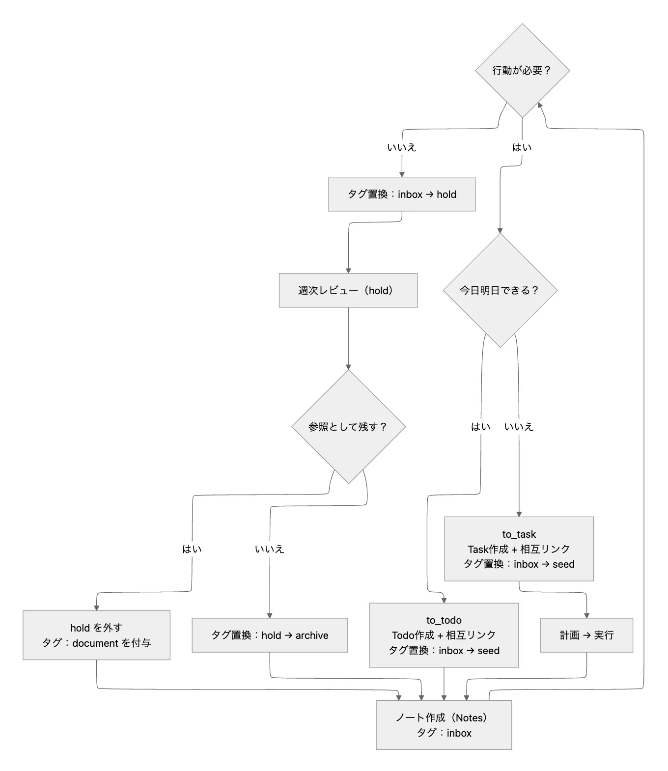
NLOSのコアは「NLOS Loop」と勝手に呼んでいる6ステップの情報フローです。
Step 1. Capture(キャプチャ)
すべてはNotesから始まります。何か思いついたら、とりあえずNotesを作成してinboxタグを付ける。内容がアイデアならidea、開発中のエラーとかだったらerrorを併用してもいい。大事なのは「まずNotesに入れる」こと。
なぜNotesに統一したかというと、「これはTaskかな、Todoかな、メモかな」と考える時間がもったいないから。とりあえずNotesに放り込んで、分類は後で考える。この「分類の判断を後回しにする」のが地味に効いてきます。
Step 2. Clarify(行動判定)
inboxのノートに対して「行動が必要か?」を判定します。
- 行動が不要 → holdに置換して、週次レビューで判断
- 行動が必要 → 次のステップへ
Step 3. Convert(変換)
行動が必要なものを、実行可能な形に変換します。
- 今日明日やる → to_todoボタンでTodoを作成。Notesのタグはinbox → seedに置換
- もう少し計画が必要 → to_taskボタンでTaskを作成。同じくinbox → seedに置換
ここで元のNotesはseedになって非表示になりますが、消えるわけではありません。TaskやTodoに「なぜこれをやることにしたか」の起点として残り続けます。あとから「このタスク、なんで作ったんだっけ」と思った時にseedを辿れば経緯がわかる。このトレーサビリティがけっこう便利です。
Step 4. Plan(計画)
Taskに対して計画を立てます。Projectへの紐づけ、工数見積、対応期間の設定。複雑なら細分化してTodoに落とす。
Step 5. Execute & Document(実行と記録)
Task実行中に設計や記録が必要になったら、TaskからNotesを追加します。
- add_document → 設計・仕様・結論系(documentタグ付き)
- add_memo → 作業メモ・途中経過(memoタグ付き)
ここが地味に気に入っています。Taskを進めながら、関連する情報が自然にNotesに蓄積されていく。あとで振り返った時に「あの時どう考えていたか」がちゃんと残っているのは安心感があります。
Step 6. Review(週次レビュー)
週末にholdとseedを棚卸しします。
- hold → 参照価値があればdocumentに昇格、不要ならarchiveへ
- seed → 背景として残すなら維持、価値が薄いならarchiveへ
- memo / document → 再利用価値があれば整理して維持、一時的ならarchiveへ
正直、週次レビューは一番めんどくさいステップですが、これをサボるとノートが溜まっていく一方なので、ここは踏ん張りどころです。
このループを回し続けることで、情報が「入ってきて、処理されて、整理される」サイクルが生まれます。

ボタンによる自動化
フローの中で何度も出てくる「タグ置換 + DB作成 + リレーション設定」をNotionのボタン機能で自動化しています。
| ボタン名 | やること |
|---|---|
| to_todo | Todo作成、Notesと相互リンク、inbox → seedに置換 |
| to_task | Task作成、Notesと相互リンク、inbox → seedに置換 |
| add_document | Notes作成(documentタグ付き)、Taskとリンク |
| add_memo | Notes作成(memoタグ付き)、Taskとリンク |
ボタン名は小文字のスネークケースで統一しています。地味なこだわりですが、命名規約を決めておくとボタンが増えた時にカオスにならなくて済みます。
ボタン一つで「タグ置換・DB作成・リレーション設定」がまとめて完了するので、運用の摩擦がかなり減ります。手動でやると「あ、タグ変え忘れた」みたいなことが絶対起きるので。
まとめ
NLOSを作ってみて一番良かったのは、情報の扱い方に迷わなくなったことです。「これどこに書こう」「あとで見返すかな」みたいな判断を、フレームワークが代わりにやってくれる。その分、やることに集中できます。
整理すると、NLOSは3つの仕組みで成り立っています。
- Notes起点の情報フロー: 何でもまずNotesに入れて、そこからTask/Todoに変換する
- タグの2層構造: 状態タグ(今どうすべきか)と内容タグ(何が書いてあるか)で管理する
- ボタンによる自動化: タグ置換やリレーション設定を手動でやらなくて済むようにする
まだ運用し始めたばかりなので、実際に回してみてどうなるかは未知数です。使っていく中で調整していったら続編を書いていきます。




